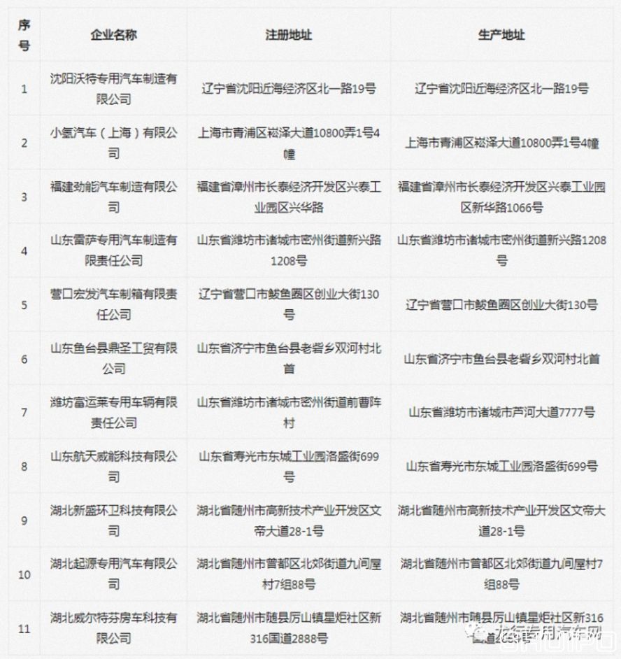
拟新增11家专用车生产企业名单
下一主题:
工信部公示第365批申报新能源汽车产品,361个型号列入
上一主题:
重磅!汽车、挂车及汽车列车执行新规!
版权所有 ? 2017-2025 水泊焊割
水泊智能
鲁公网安备37083202370898
鲁ICP备09059980号-1
智能制造,系统集成,精益生产线,构建协同智能生态!
水泊发展历程
给水泊留言
外贸
15905470098
外贸
17616562676
内贸
15864554699
QQ咨询