在本批《公告》中,申报新产品的汽车、摩托车、低速汽车生产企业共计658户,其中汽车生产企业516户、摩托车生产企业142户。上述企业申报的新产品共计2545个,其中汽车产品2199个、摩托车产品346个。申报新能源汽车产品的共有88户企业的201个型号,其中纯电动产品共78户企业179个型号、插电式混合动力产品共3户企业5个型号、燃料电池产品共7户企业17个型号。
申报本批《公告》变更扩展的汽车、摩托车、低速汽车生产企业共计714户,其中汽车生产企业619户、摩托车生产企业93户、三轮汽车生产企业2户。以上企业申报的变更扩展共计6282个,其中汽车产品5939个、摩托车产品247个、三轮汽车产品96个。

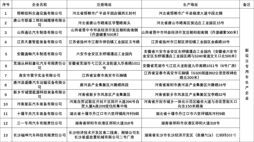
新设立的13家专用车生产企业中,
河北省有2家(邯郸技科交通设施有限公司,唐山市联盛工程机械维修有限公司),
山西省有1家(山西通达汽车制造有限公司),
江苏省有1家(江苏天嘉智能装备有限公司),
安徽省有2家(安徽通畅汽车制造有限公司,芜湖丛林轻量化汽车有限责任公司),
江西省有1家(高安市寰宇实业有限公司),
河南省有3家(唐河县盛隆汽车运输设备有限公司,新乡市诚德能源科技装备有限公司,河南星辰汽车装备有限公司),
湖北省有1家(十堰平杰汽车装备有限公司),
湖南省有2家(三一专用汽车有限责任公司,长沙福坤汽车科技有限责任公司)。
1、天然气重型商用车

2、纯电动专用车、商用车






3、插电式混合动力商用车

4、燃料电池商用车
